背景信息

本文原载于微信公众号“游戏收藏与研究”。

原文标题《国产 3D 游戏的黎明:〈八一战鹰 〉往事,许怡然老师访谈》,原作者“路行己”,经原作者及受访人授权,由 indienova 转载发布。

  • 受访:许怡然
  • 访谈:路行己

许怡然老师,曾任多家上市公司高管,也是知名游戏投资人和创业者。2016 年 12 月,被评为 2016 年度中国游戏产业十大影响力人物。如今,已经功成身退的许老师仍在分享自己的经验与资源,希望帮助更多的年轻从业者开发出优秀的游戏。其中,微信视频号:许怡然个人分享小宇宙:UV 相对论,都是许老师的经验分享账号,欢迎大家关注。此外,许老师也在投资和辅导一些 2A 和 3A 游戏的开发者,希望帮助更多游戏团队制作出能让世界高看我们一眼的游戏,尤其是弘扬中国文化的作品。

路行己,玩家、游戏收藏家、设计师、作者。现担任北京收藏家协会游戏研究分会负责人、中国传媒大学动画与数字艺术学院客座讲师(《游戏用户体验》课程),著有《体验传递:游戏用户体验分析与设计》。目前致力于结合实物藏品与实地访谈,立体还原 90 年代中国游戏产业开端的历史。

访谈背景:《八一战鹰》不仅是第一款成功上市的国产真 3D 游戏,也是目前已知的唯一一款国产空战模拟游戏。这款游戏不仅拉开了中国游戏进入 3D 时代的序幕,也为后来国产游戏的发展提供了宝贵经验,因此,《八一战鹰》在中国游戏史中具有里程碑意义。本次,笔者有幸采访到了《八一战鹰》的主程许怡然老师,由许老师带来他初入游戏行业时的分享,并重新回顾《八一战鹰》开发中的历史片段。

特别鸣谢:刘刚、刘勇、小方

indienova 转载版说明:此为笔者在原公众号文章基础上经过内容迭代和更多研究形成的版本,部分内容进行了更新。

高薪入职金盘

行己:许老师,请问您是怎么加入金盘公司的?

许老师:1994 年我在清华自动化系学习,同时学了精密仪器系的双专业。不过因为从小就特别喜欢游戏和电脑,所以希望未来能有机会从事电脑相关的工作。有一次看到清华有个软件光盘中心(金盘公司)正在招聘程序员。过去面试的时候得知这里不但提供最新的电脑进行编程,而且招聘程序员还是为了开发电脑游戏,当时就觉得这份工作非常适合我,于是就决定在金盘先干兼职。入职后,发现这里的工资非常高,我记得当时一个月有好几千块,那时候一般月薪应该只有几百,所以我毕业以后就特别愉快地加入了金盘公司。

编者按:1994 年北京市职工年平均工资为 6540 元(月均约 545 元)。

行己:您刚入职的时候金盘公司的情况是什么样的呢?

许老师:我算是最早一波入职金盘公司的程序员,当时公司里人才济济,基本都是清华的天才,大家也都干劲十足。我记得我去的时候杨南征老师已经成功开发出《神鹰突击队》了,销量很好。等到我入职的时候应该是开发《波黑战争》、《冲锋号》这几款游戏,印象比较深的是《冲锋号》是我开发的。

中国游戏口述史系列11:首款国产3D游戏的诞生,许怡然老师访谈

《冲锋号》
北京收藏家协会游戏研究分会:路行己,实物藏品

行己:当时游戏的反响如何?

许老师:我认为金盘的游戏研发其实并不是单纯以制作游戏为出发点的,因为从《神鹰突击队》开始就是在做硬核的兵棋推演系统,而兵推的最大应用不是娱乐,而是通过模拟真实战况,辅助指挥官制定最佳的战略战术。在这种思路的启发下,我们当时制作的游戏都在尽量还原真正的战斗场景。这点其实也是一把双刃剑,一方面这样制作出来的游戏会非常符合硬核军迷的拟真需求,但是另一方面这种做法在游戏的娱乐性上可能就会打折扣。比如早先发售的一些游戏,只要策略得当,玩个十几分钟就能够通关了。因为真实的战斗节奏往往很快,但是对于想长时间感受游戏乐趣的玩家来说,这个游戏时长显然是不够的。不过在那个时代能够制作出硬核的军事游戏就实属不易了,因为这需要开发者具有极高的军事背景知识,否则开发出来的游戏很难模拟出真实的战争体验。

编者按:硬核军事游戏对开发者的军事知识深度以及将其转化为有趣玩法的能力,都有着非常高的要求,不仅如此,很多武器的参数和实际配置等资料,以及参战方的国别等因素都会受到来自外部政策的限制,因此硬核军游在当今的游戏产业也属于门槛极高的品类。

中国人的壮志凌云

中国游戏口述史系列11:首款国产3D游戏的诞生,许怡然老师访谈

《八一战鹰》首发大盒版
北京收藏家协会游戏研究分会:路行己,实物藏品

行己:咱们当时为何会开发《八一战鹰》?

许老师:核心的立项思路肯定还是要咨询杨南征老师。从我这来看,一方面是当时国内对爱国游戏的热情非常高,另一方面杨老师希望展现出中国志愿军空军在艰难环境下,成功用螺旋桨飞机击落美军喷气式战斗机的辉煌战绩和积极意义。当时中国空军还很年轻,虽然飞行员的飞行时长和飞机的技术性能都落后于美国,但是我国空军在面对最新式的美军战机时,不仅英勇还能总结出取胜战术,是非常具有吸引力的爱国主义内容。要知道这种跨战机代际取胜的空战成绩在世界军事史上也是非常震撼的。

中国游戏口述史系列11:首款国产3D游戏的诞生,许怡然老师访谈

八一战鹰说明书中的军机介绍
北京收藏家协会游戏研究分会:路行己,实物扫描件

行己:为何会想起采用 3D 技术开发这部作品?

许老师:因为使用 3D 技术开发空战模拟游戏的难度反而低于 2D 技术。我记得当时也有用 2D 技术模拟三维空间的赛车游戏,但是在程序实现过程中反而更麻烦。所以综合考量之后我们选择了 3D 技术。

行己:当时的 3D 游戏开发环境是怎样的?

许老师:当时的 3D 游戏可以说几乎没有什么开发环境,因为既没有现成的 3D 游戏引擎,也没有太多可以学习的资料,而且当时的电脑 CPU 算力非常低,为游戏设计的 3D 加速卡(类似如今的独立显卡)只在很少的电脑上才有。举个例子:当时主流的电脑算力都无法直接解码播放 VCD 光碟,需要通过使用《金山解霸》软件将显示方式由逐行扫描改成隔行扫描才可以。因此开发 3D 游戏不仅没有资料参考,也没有现成的 3D 引擎,玩家的电脑对游戏优化要求还很高。我印象非常深的是刚基于 Win95 开发《八一战鹰》的时候,系统只提供了 DirectX1.0,这个版本只提供了及其有限的硬件管理功能,对 3D 游戏的硬件调用没有任何支持。在这种情况下,我只能自己用汇编语言控制硬件的运行方式,这导致开发难度比使用 3D 引擎大非常非常多。这种情况直到 DirectX 加入了 Direct3D 才有了改善。

中国游戏口述史系列11:首款国产3D游戏的诞生,许怡然老师访谈

《八一战鹰》最后使用了 DirectX3.0 技术
《多媒体世界》(1997.07.15),电子扫描件

另外,当时由于没有什么学习资料,所以我就参考了 DOOM 的技术作为学习对象。现在看来卡马克的技术水平确实太牛了,因为在电脑算力及其有限的情况下,卡马克不仅通过算法让 CPU 知道哪些物体玩家看不到,不需要渲染,而且他还能在 DOS 系统中,在没有 DirectX 这种通用 API 的情况下,通过底层代码直接控制硬件的大量运算行为。为此,我从他的《DOOM》中汲取了很多经验,经过不断摸索,自己也为《八一战鹰》开发出了一个简单的 3D 引擎,这也许是咱们国内最早的自研 3D 引擎了吧(笑)。

编者按:DirectX 是微软在 1995 年推出的多媒体编程接口(API)集合,主要运行在 Windows 平台。它的作用是:

  • 让开发者在 Windows 上更方便地开发 游戏和多媒体应用;

  • 通过统一接口来访问显卡、声卡、输入设备、网络设备 等硬件;

  • 避免开发者像 DOS 时代那样要自己适配各种硬件。

版本
年份
主要内容
DX1.0
1995
只有 2D/声音/输入接口,无 3D 图形
DX2.0
1996
首次加入 Direct3D(Immediate +  Retained Mode)
DX3.0
1996
改进 Direct3D,支持硬件加速,功能更完整

隔行扫描技术(Interlaced Scan)

在早期 CRT 电视时代,显卡与显像管带宽有限,无法实时传输/刷新完整帧,为了减少数据量并避免闪烁,发明了隔行扫描。

工作原理:把一帧画面分成 奇数行和偶数行两组,先显示奇数行像素(1、3、5…),下一次刷新显示偶数行像素(2、4、6…)。由于每次只显示一半行数,所以数据量减半,节省带宽和系统资源。

行己:您在开发过程中有没有什么难忘的事情?

许老师:印象比较深的应该是春节自己在公司加班吧,因为当时我们的开发流程是我拿到策划画的关卡草图,草图上会画着玩家和敌军战机的起始位置、飞行路线以及要前往的地点和任务描述。我会根据这个图直接开发关卡,包括敌机和我方僚机的 AI 都需要程序员自行设计和开发,所以工作量还是比较大的。记得有一年春节为了能够达到进度要求,我整个春节都在公司加班。而且因为我们的游戏关卡设计都是根据史实来制作的,有时还会出现游戏内容拟真度足够,但乐趣性不足的问题。为了解决这个问题,我同时还会做一些关卡优化方面的工作,这就导致调整关卡的过程中一些程序设计还会再次调整。

编者按:许老师关于开发流程的讲述,从侧面展示出了中国游戏产业尚处于研发萌芽期的开发状态,尚没有形成流水线式的现代化人员配置和管理流程。但正是这种一专多能和身兼数职的方式,让那一代游戏人的开发能力得到了快速成长。

许老师:另一件让我记忆犹新的事情是当年《八一战鹰》刚出的时候还被盗版了,觉得还挺光荣的。因为那时候盗版都只盗国内外的畅销游戏,所以盗版商一定是觉得我们的《八一战鹰》很有潜力,才会推出盗版,这也算是一种认可吧。印象中那会儿盗版还挺贵的,好像是 50 元。

行己:游戏成品表现如何?

许老师:严格来说《八一战鹰》的品质不能说很好,因为当时我们也都是第一次做模拟空战游戏。这种游戏对于物理引擎、飞机性能的还原度有着非常高的要求,所以团队面临的挑战相当大。不过我们也做了一些创新,例如为了提升游戏性,我们简化了飞机起降的操作方式。我记得当时有一些非常硬核的战斗机模拟游戏,最难的点就是起飞和降落,操作不当很容易坠毁。这种设计虽然拟真,但是对玩家的负面反馈非常大,特别是当玩家完成任务返回基地降落的时候,一旦坠毁就需要重新开始本关,打击极大。

中国游戏口述史系列11:首款国产3D游戏的诞生,许怡然老师访谈

同期引入国内的硬核战机模拟游戏《傲气雄鹰 97》
北京收藏家协会游戏研究分会:路行己,实物藏品

编者按:《八一战鹰》作为中国首款 3D 空战模拟游戏,在技术和资源不足的情况下,虽然没能很好的达到国外一线空战模拟大作的品质,但还是尽量还原了不同飞机的性能差异,并形成了一定拟真的战术策略性。

中国游戏口述史系列11:首款国产3D游戏的诞生,许怡然老师访谈

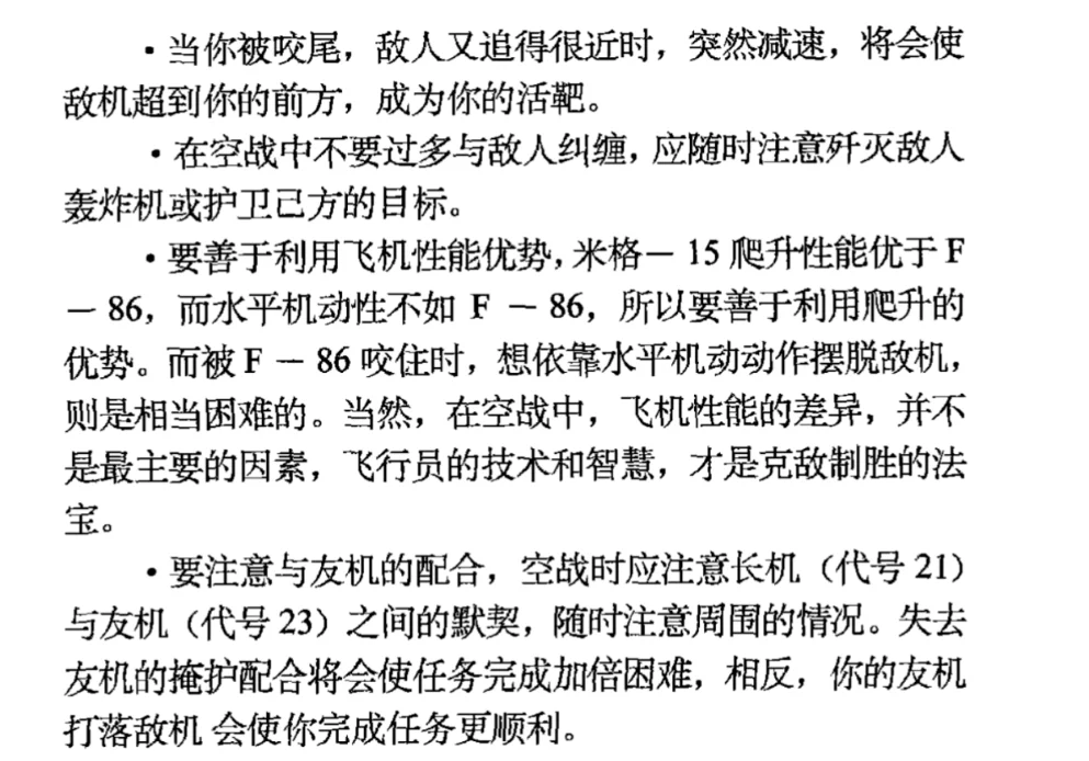
《八一战鹰攻略》中的米格 15 战术
《多媒体世界》(1997.11.15),电子扫描件

行己:看到网上还流传着您加班住院还坚持工作的故事,能否讲讲?

许老师:那应该是金盘之后的事情了,1999 年。那会儿国内单机游戏市场已经很难生存了,我出来创业做了一个 VR 项目,当时团队规模达到了数百人。那会儿项目进度非常紧张,我经常熬夜工作,过度劳累住进医院了,好在没有查出什么问题,后来就痊愈了。住院期间,为了保障项目进度,我把台式机搬到了医院,继续工作。说起来我可能也是中国第一个搞 VR 项目的人(笑)。

编者按:知乎上《中国游戏发展亲历记(15)》记载,许老师在北京曾和刘勇,铁雷(原完美副总)等承接了一个政府工程,市委宣传部租的地震所的办公室,一个可控的 3D 北京场景巡游展示,预备给国家最高领导人使用。团队里还有董文(伯克利大学人工智能研究),张泽湘(后来迷你世界的负责人)。

行己:《八一战鹰》的销量和发行量您有印象么?

许老师:销量应该有几百套,发行量应该是几千套吧。

行己:开发完《八一战鹰》之后,您又做了什么游戏?

许老师:《八一战鹰》完成不久之后我就离开金盘去创业了。不过留下来的同事和后来加入金盘的人,在后来国产游戏的发展过程中都扮演了很重要的角色。

开启新时代的人们

行己:您能否介绍一下这些金盘的老同事?

许老师:比如周湘宇、刘铁(1973-2015)等人,都非常厉害。我记得 98 年金盘公司结束以后,周湘宇他们成立了祖龙工作室,后来发展成为著名的欢乐亿派。当时他们开发了很多 3D 游戏,包括《自由与荣耀》、《大秦悍将》,再后来他们还制作了大名鼎鼎的网游《完美世界》,成为完美世界公司的重要成员,现在祖龙公司也成了独立上市的游戏公司。刘铁后来制作了《天龙八部》,也是畅游的核心成员。所以在金盘工作过的同事,后来很多都对中国的游戏产业发展起到了重要作用,也算是开启中国游戏 3D 时代和网络时代的重要参与者甚至是发起者。而这其中很多的经验和技术积累都是通过我们在金盘公司的《八一战鹰》等项目得来的。

中国游戏口述史系列11:首款国产3D游戏的诞生,许怡然老师访谈

《自由与荣耀》和《大秦悍将》
北京收藏家协会游戏研究分会:路行己,实物照片

行己:许老师,现在您对战争题材的游戏怎么看?

许老师:我觉得这次 93 阅兵(2025 年)之后,玩家对于中国军事和爱国题材的游戏需求会出现一波新的热潮。而且这也是中国人的骄傲,值得制作。不过最重要的是,我还是热爱和平的,希望战争只发生在游戏中。

行己:谢谢您。

历史意义及收藏价值

从许老师的访谈中,我们不难发现《八一战鹰》不仅是一部拥有众多“第一”的 3D 游戏,其背后的技术积累也直接或间接的促进了中国 3D 游戏的发展,而参与其中的开发者大多也成为了对中国游戏发展产生重要影响的人物。因此《八一战鹰》不仅仅是一部 3D 游戏,更像是一代游戏人的精神寄托,寄托了那份勇于挑战技术难题和创作门槛的游戏精神。

中国游戏口述史系列11:首款国产3D游戏的诞生,许怡然老师访谈

《八一战鹰》开发者名单
北京收藏家协会游戏研究分会:路行己,实物照片

游戏名称:《八一战鹰》
发行时间:1997 年 7 月 28 日
发行量:数千套

历史及收藏意义:

1、目前已知的中国第一部真 3D 国产游戏,开启了国产游戏的 3D 时代;
2、中国第一部空战模拟游戏;
3、唯一以中国空军为主角的模拟空战游戏;
4、目前已知最早的国产 3D 引擎实物载体。

——完——

附录:参考文献

——《光盘汇总》(多媒体世界,1997.07)
——《八一战鹰攻略》(多媒体世界,1997.11)
——《中国游戏发展亲历记(15)》,瞿英雄
https://zhuanlan.zhihu.com/p/513632473)
——《驾驶模拟游戏,值不值得我们借鉴模仿学习?》,西北偏北
https://zhuanlan.zhihu.com/p/553916729)
——《大众软件》(1997.09)
——《完美版“黑马制作人”》,张晓洁(IT 经理世界,2013.07)
——《对话 30 年游戏老兵许怡然:争相标榜迪士尼,不如学学任天堂》,36 氪
https://36kr.com/p/2428281683124999)
——《「清华文创人物」许怡然:深耕游戏 25 年 以专注赢未来》,万宁宁 郑可书
(https://baijiahao.baidu.com/s?id=1649527131038730182&wfr=spider&for=pc)

中国游戏口述史系列11:首款国产3D游戏的诞生,许怡然老师访谈


本文系授权转载,不代表 indienova 立场。未经允许,请勿二次转载。